AI风月

当前位置: 主页 >> AI风月公告 >> 正文

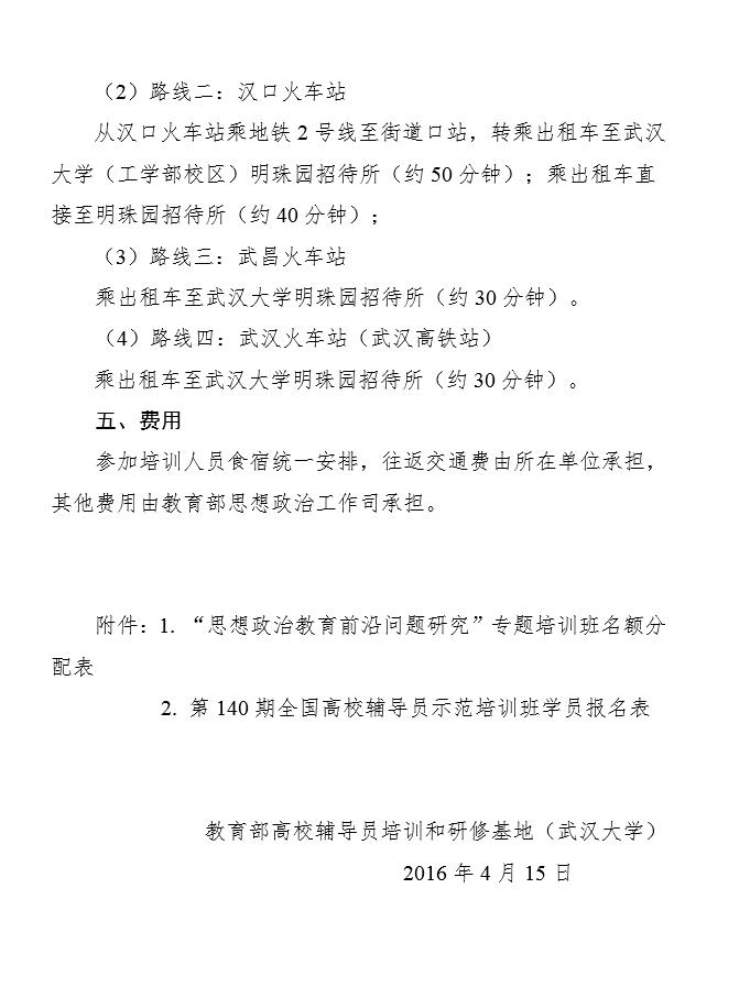
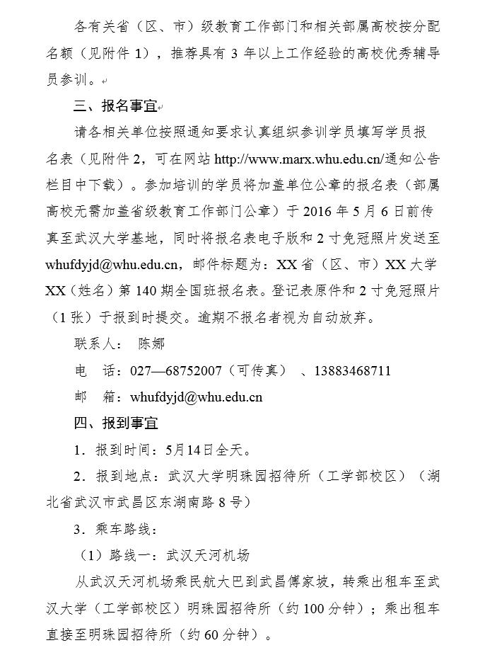
关于举办第140期全国高校辅导员示范培训班的通知

来源:    发布时间 : 2016年04月15日 00:00     阅读:
A A A

QQ截图20160415120113.jpgQQ截图20160415120142.jpgQQ截图20160415120213.jpg

请点击下面链接下载通知附件(内含附件一:名额分配表及附件二:学员报名表)

全国第140期培训班通知文件附件(名额分配表及报名表)2016.doc

文件类型: .doc

45b2b63ef978ff19e8bc41394cdf0055.doc (45.00 KB)



上一条:关于召开全院大会的通知

下一条:湖北省高校马克思主义理论教育研究会第十一届优秀科研成果奖评奖通知